• Log In
  • Log In
Science Leadership Academy @ Beeber
Science Leadership Academy @ Beeber Learn · Create · Lead
  • Students
  • Parents
    • About SLA Beeber
  • Calendar

Phosphorus Cycle

Posted by Khayri Burke in Biochemistry 2 Honors on Wednesday, May 9, 2018 at 3:43 am

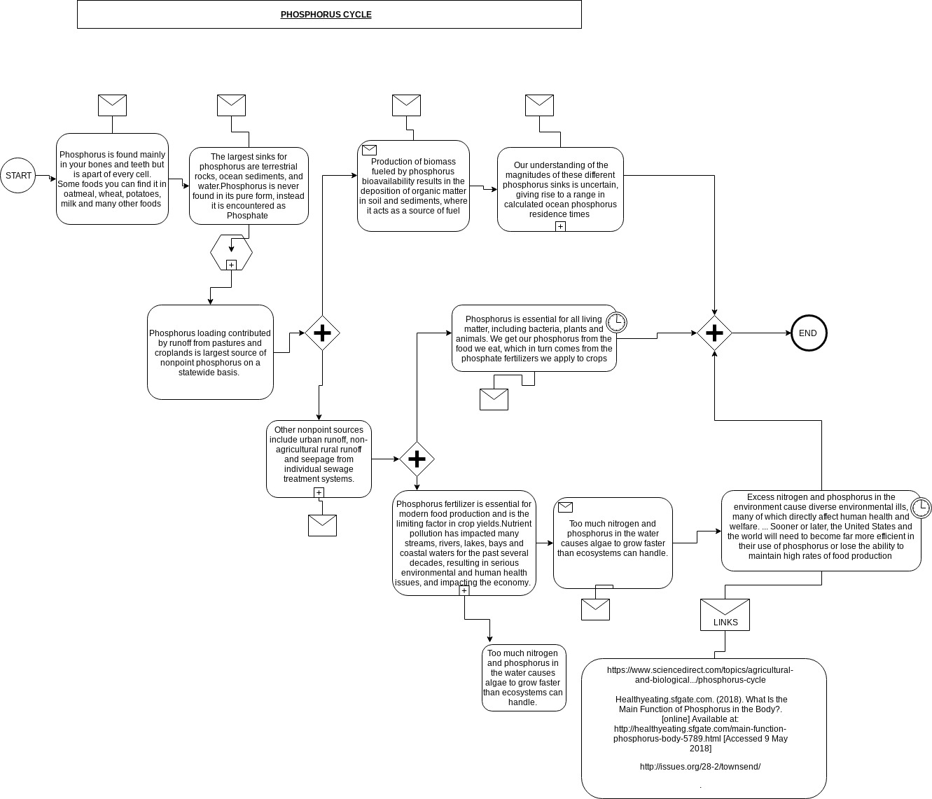
Untitled Diagram (1)
Untitled Diagram (1)

Comments

No comments have been posted yet.

Log in to post a comment.

Science Leadership Academy @ Beeber · 5925 Malvern Ave · Philadelphia, PA 19131 · Ph: 215-400-7270 Fax: 215-400-7271
×

Log In